法人(高圧・特別高圧)のお客さま
特別高圧・高圧の標準メニューの見直しについて
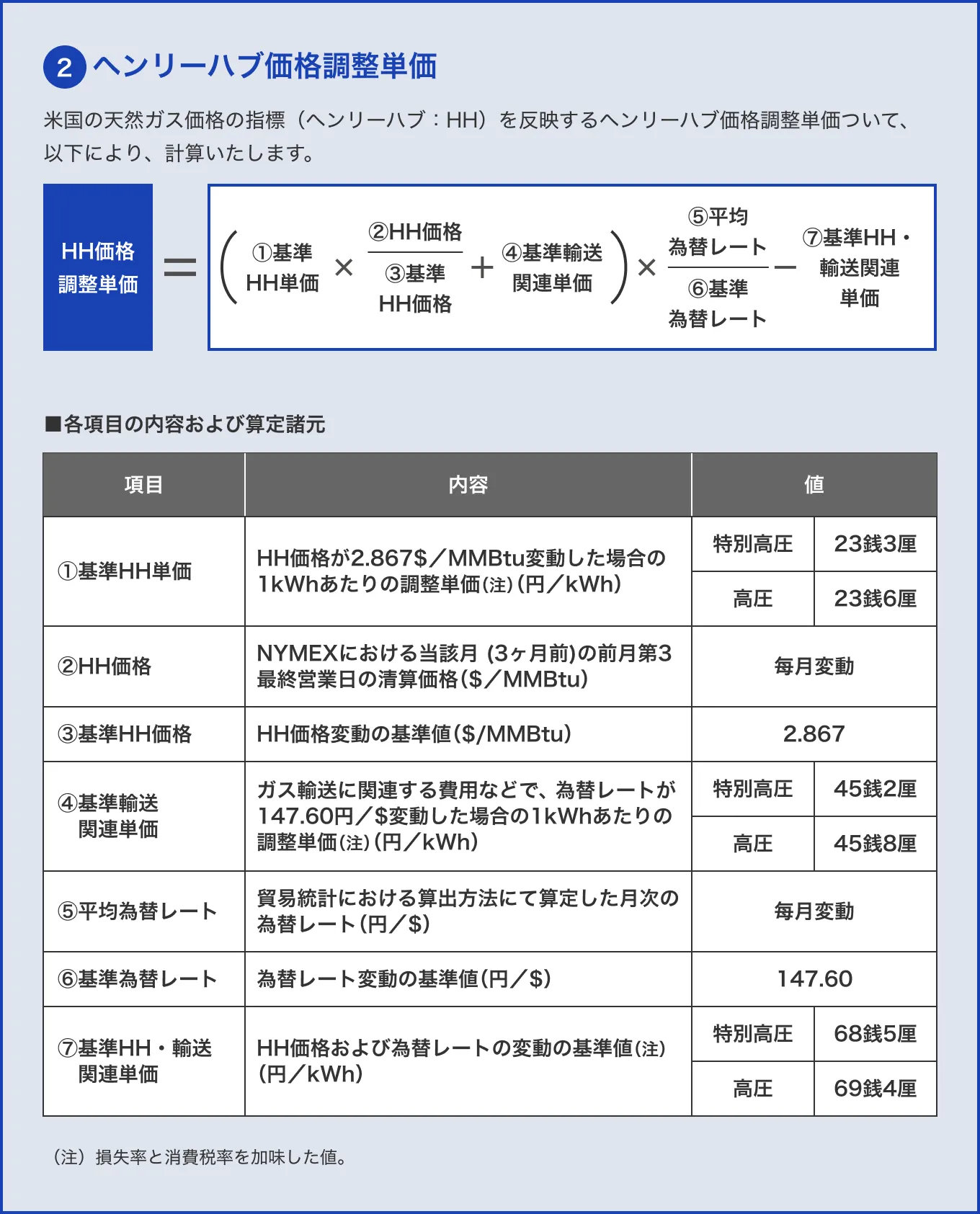
2026年4月1日より、特別高圧・高圧契約の標準メニューの「燃料費調整制度の変更」および「電力量料金単価の見直し」などを実施いたしました。
詳細については、以下をご確認ください。
燃料費調整制度とは
電気をつくるために必要な燃料(原油・LNG(液化天然ガス)・石炭)の価格は、市場や為替などの外部要因により変動します。
また、当社の電力調達コストの一部は、一般社団法人日本卸電力取引所における電力の市場価格の変動による影響も受けます。燃料費調整制度は、これらの価格変動に応じて電気料金を調整するしくみです。
電気料金の計算方法

電気料金への反映イメージ

| 平均燃料価格の算定期間 | 平均市場価格の算定期間 | 反映される電気料金 |
|---|---|---|
| 1月 | 1月21日 ~2月20日 |
4月分 |
| 2月 | 2月21日 ~3月20日 |
5月分 |
| 3月 | 3月21日 ~4月20日 |
6月分 |
| 4月 | 4月21日 ~5月20日 |
7月分 |
| 5月 | 5月21日 ~6月20日 |
8月分 |
| 6月 | 6月21日 ~7月20日 |
9月分 |
| 7月 | 7月21日 ~8月20日 |
10月分 |
| 8月 | 8月21日 ~9月20日 |
11月分 |
| 9月 | 9月21日 ~10月20日 |
12月分 |
| 10月 | 10月21日 ~11月20日 |
翌年1月分 |
| 11月 | 11月21日 ~12月20日 |
翌年2月分 |
| 12月 | 12月21日~ 翌年1月20日 |
翌年3月分 |
燃料費調整の方法(2026年4月1日以降)
燃料費調整単価の算定方法
燃料費調整単価は、以下のとおり算定いたします。
なお、燃料費調整単価が負の値となる場合は、燃料費調整単価の絶対値×1月の使用電力量により算定される燃料費調整額を電力量料金から差し引くものとし、燃料費調整単価が正の値となる場合は、燃料費調整単価の絶対値×1月の使用電力量により算定される燃料費調整額を電力量料金に加えるものといたします。




電気料金への反映イメージ

| 平均燃料価格の算定期間 | 燃料費調整が反映される電気料金 |
|---|---|
| 1月から3月 | 6月分の電気料金 |
| 2月から4月 | 7月分の電気料金 |
| 3月から5月 | 8月分の電気料金 |
| 4月から6月 | 9月分の電気料金 |
| 5月から7月 | 10月分の電気料金 |
| 6月から8月 | 11月分の電気料金 |
| 7月から9月 | 12月分の電気料金 |
| 8月から10月 | 翌年の1月分の電気料金 |
| 9月から11月 | 翌年の2月分の電気料金 |
| 10月から12月 | 翌年の3月分の電気料金 |
| 11月から翌年の1月 | 翌年の4月分の電気料金 |
| 12月から翌年の2月 | 翌年の5月分の電気料金 |
燃料費調整単価の算定方法
燃料費調整単価は、以下のとおり算定いたします。
なお、燃料費調整単価が負の値となる場合は、燃料費調整単価の絶対値×1月の使用電力量により算定される燃料費調整額を電力量料金から差し引くものとし、燃料費調整単価が正の値となる場合は、燃料費調整単価の絶対値×1月の使用電力量により算定される燃料費調整額を電力量料金に加えるものといたします。

[a]平均燃料価格
LNG・石炭それぞれの3ヶ月の貿易統計価格(実績)をもとに計算いたします。
[b]基準単価
平均燃料価格が1,000円/kl変動した場合の燃料費調整単価です。
| 高圧の場合 | 0.196円/kWh |
|---|---|
| 特別高圧の場合 | 0.193円/kWh |
![【計算式】「卸市場単価」は、「[c]平均市場価格」マイナス「基準市場価格(19円37銭)」かける「(d)卸市場率」](/common/relocation/resource/ryokin/nen_low_pho_03_4.webp)
[c]平均市場価格
3ヶ月の一般社団法人日本卸電力取引所の6時~18時の中部エリアの平均価格をもとに計算いたします。
[d]卸市場率
電源調達におけるFIT制度に基づく買取による調達比率(9%)に損失率と消費税率を加味した値といたします。
| 高圧の場合 | 10.3% |
|---|---|
| 特別高圧の場合 | 10.1% |
電気・ガス料金支援による負担軽減額を差し引いた燃料費調整単価
当社は、政府の「電気・ガス価格激変緩和対策事業」や「電気・ガス料金支援」などに基づき、燃料費調整単価(電気料金)および原料費調整額(都市ガス料金)の値引きを実施しております。
値引き単価や対象の電気・ガス料金などの詳細は、以下よりご確認ください。
低圧・高圧の電気・都市ガス料金に係る電気・ガス料金支援の実施について- 法人(高圧・特別高圧)のお客さま
-
- 法人(高圧・特別高圧)のお客さまTOP





